Application

Overview

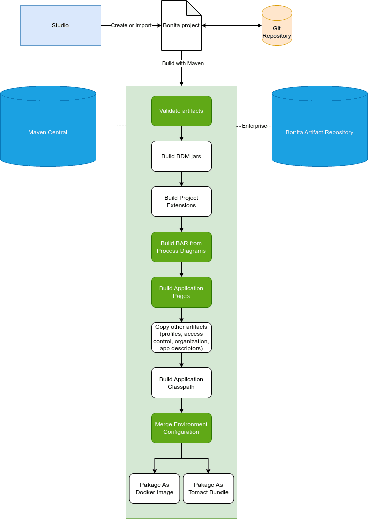
With the 2023.2 version we introduce a new way for building your project.
Before without BCD you cannot directly build your project.
Now we have made the Bonita Project a standard Maven project.
So you can directly build your application into your Continuous Integration environment and have a docker image or a Tomcat bundle as output.

Here is the schema about how to build and package your project:

Build phases